2021年《中级会计实务》教材变动
来源:牛账网 作者:木槿老师 阅读人数:12019 时间:2021-01-26
中级会计实务 | 中级经济法 | 财务管理 |
2021年中级会计职称考试教材现已出来了,同比往年,2021年中级教材一如既往的有所变动,那2021年中级会计职称考试教材发生了哪些变化呢?下面大家就和老师一起来详细了解一下吧,具体内容如下所示:
一、教材变动
1.固定资产章节中将"企业生产车间和行政管理部门等发生的固定资产修理费用等后续支出计入管理费用"中的"生产车间"删除了,需要注意。
2.长期股权投资章节中,【例 5-21】删除了追溯调整的分录,但没什么影响。
3.投资性房地产章节中,后续计量模式的变更部分表述变化,变更日公允价值与其账面价值之间的差额的处理,由"贷记或借记利润分配——未分配利润、盈余公积等科目"改成"调整期初留存收益",影响不是很大。
4.财务报告章节中,将抵销处理中的"应收票据及应收账款--坏账准备"更正为"应收账款——坏账准备",需要注意。
5.资产负债表日后事项章节中,对【例17-5】、【例 17-6】中的错误数据进行了更正。
二、备考侧重
(一)掌握重点章节、高频考点
根据往年中级会计实务科目考试来看,中级会计实务考试涉及范围较广,知识点较多,但是也会有所侧重,下面老师就为大家整理了有关中级会计实务各知识点占分比的情况吗,具体如下:
表格中红色部分都是占分比比较大的章节,因此需要考生在备考时格外用心,至于其他部分也需谨慎对待,祝各位考生备考顺利。
(二)考题特点与答题技巧
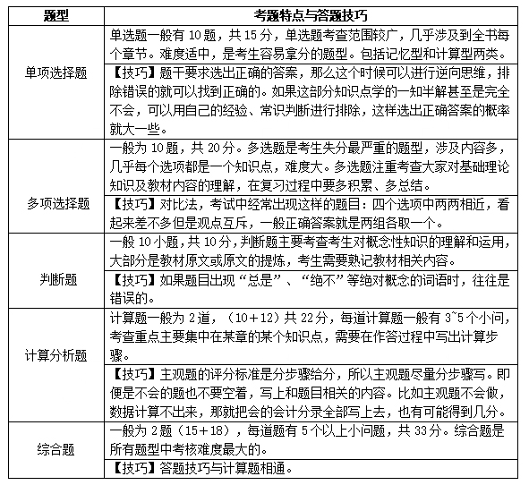
中级会计实务考试题型分为 10道单项选择题、10道多项选择题、10道判断题、 2道计算分析题以及 2道综合题;从题量上看,客观题30道,主观题4道;从分值上看,客观题 45分,主观题55分,二者平分秋色,虽然平起平坐,但是不同题型的答题技巧也有所区别,下面大家就和老师一起来详细了解一下吧。
三、2020 年延期考生备考
由于疫情影响,2020年个别地区未举行考试,并入到 2021年的考试当中,但是教材有所变动。好在变化不是很大,因此对于变动的部分,考生可以着重看一下,其他的则可以按照教材内容顺一遍,对于仍然牢记的内容,通过做题巩固;对于已经忘记或者当时学的不扎实的章节,重新学习。
四、2021年考情预测
2021年中级会计实务教材几乎没有变动,预计 2021年考试难度不大,基本会延续近几年的趋势。对于 2021年的考情预测如下∶
(1)基础章节存货、固定资产、无形资产、投资性房地产等会作为一部分主观题进行考查;
(3)长期股权投资、金融资产和金融负债、收入、所得税、资产负债表日后事项、财务报告依然是考试的重点。
打工人,不是在打工就是在打工的路上,因为打工耗尽所有时间,想找机会咸鱼翻身,却总是因为种种原因而不能得偿所愿,现牛账网推出打工人2021年中级学习方案,想在搬砖之余悄悄拔尖吗?想在平平无奇的生活中一鸣惊人吗?赶快来牛账网学习吧,上述所愿皆会有所成。
宣父犹能畏后生,丈夫未可轻年少,中级会计职称考试报名条件虽然有些苛刻,但是带来的好处确是受益匪浅的,不仅是专业知识的升华,更使得职场道路更加平坦宽阔,为了帮助中级考生们更高几率的通过中级考试,牛账网特意为大家准备了海量中级考试干货资料,具体如下:
资料二:中级会计实务各章节分录汇总
资料三:中级会计《经济法》数字考点汇总
资料四:中级会计《财务管理》必备公式
最后提醒各位:想千万次不如行动一次(去听课>>)!与其被别人卷,还不如卷别人!快来开始学习!!!

赞