2020年初级会计考试魔鬼训练营开营啦,两个月突破初级!
来源:牛账网 作者:南北老师 阅读人数:18193 时间:2020-03-17
由于疫情影响,许多原定上半年的考试大多已经延迟!但是截止今日为止,我们可以得知,财政部官方并没有任何初级考试延期的通知!
虽然考试延期与否我们不知道,但是发现很多同学都希望考试延期!
究其原因,那就是初级考试复习才“刚刚起步”,担心自己复习时间不够,初级考试仅剩两个月,真的来不及了吗?不,当然来得急!找到正确方法,短时间内就可以突破!
去年牛账网就帮助了很多考生在最后两个月逆袭,成功拿到初级证书!今年只要你努力一把,加入初级会计考试魔鬼训练营,你也会成为成功拿证当中的一员!

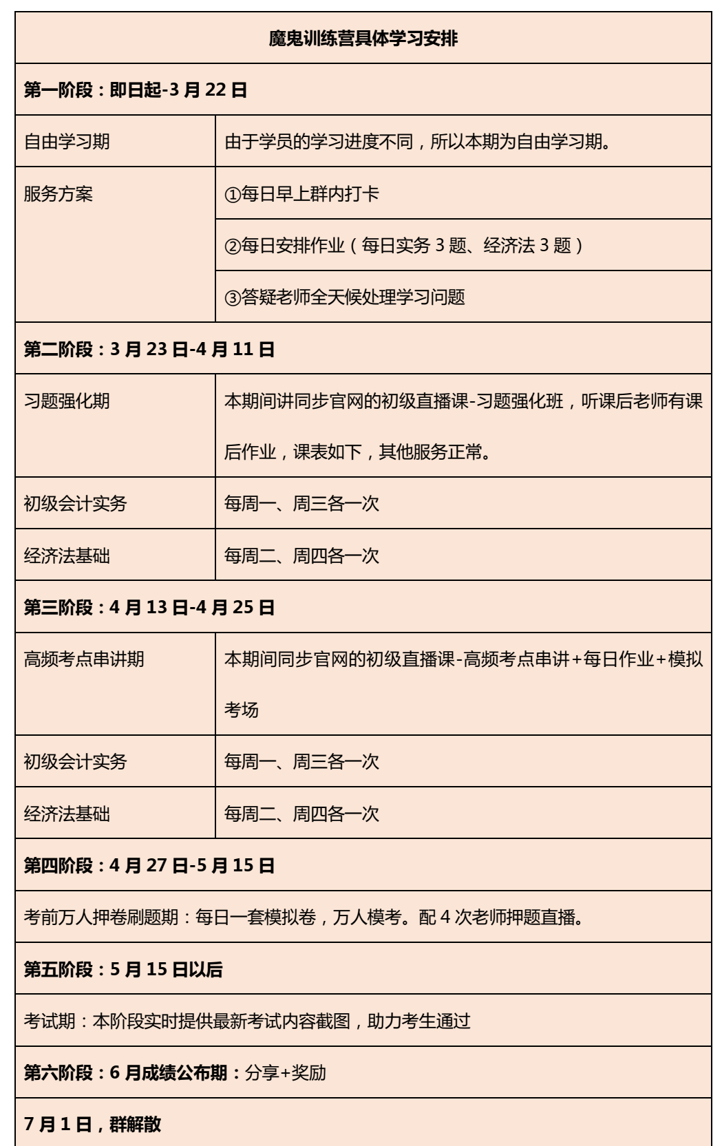
魔鬼训练营具体学习安排如下:
(1)即日起-3月22日:
自由学习期:由于学员的学习进度不同,所以本期为自由学习期。
服务方案:
①每日早上群内打卡
②每日安排作业
(每日实务3题、经济法3题)
③答疑老师全天候处理学习问题
(2)3月23日-4月11日:
习题强化期:本期间讲同步官网的初级直播课-习题强化班,听课后老师有课后作业,课表如下,其他服务正常。
初级会计实务:每周一、周三各一次
经济法基础:每周二、周四各一次
(3)4月13日-4月25日:
高频考点串讲期:本期间同步官网的初级直播课-高频考点串讲+每日作业+模拟考场
初级会计实务:每周一、周三各一次
经济法基础:每周二、周四各一次
(4)4月27日-5月15日
考前万人押卷刷题期:每日一套模拟卷,万人模考。配4次老师押题直播。
(5)5月15日以后:考试期:本阶段实时提供最新考试内容截图,助力考生通过
(6)6月成绩公布期:分享+奖励
(7)7月1日,群解散。

世界千变万化,学习紧跟计划,会计学理论应该学,会计实操必然学,理论+实操两手一抓,会计两眼不在花,牛账网海量会计干货资料等你来取。
资料二:刚毕业大学生,竟然不需要老会计带,原来是偷偷学习了这个
资料四:既然已决定半路出家做会计,就让自己看起来更专业一点吧!
动动手指,敲敲键盘,更多会计实操干货资料点击免费领取它就属于你哦。
赞

