2023年中级会计考试《中级会计实务》教材变动内容解析
来源:牛账网 作者:木槿老师 阅读人数:12268 时间:2023-04-24
2023年中级会计考试教材变动内容出来啦!下面大家就和老师一起来详细了解一下有关2023年中级会计考试《中级会计实务》教材变动内容解析吧,具体如下:
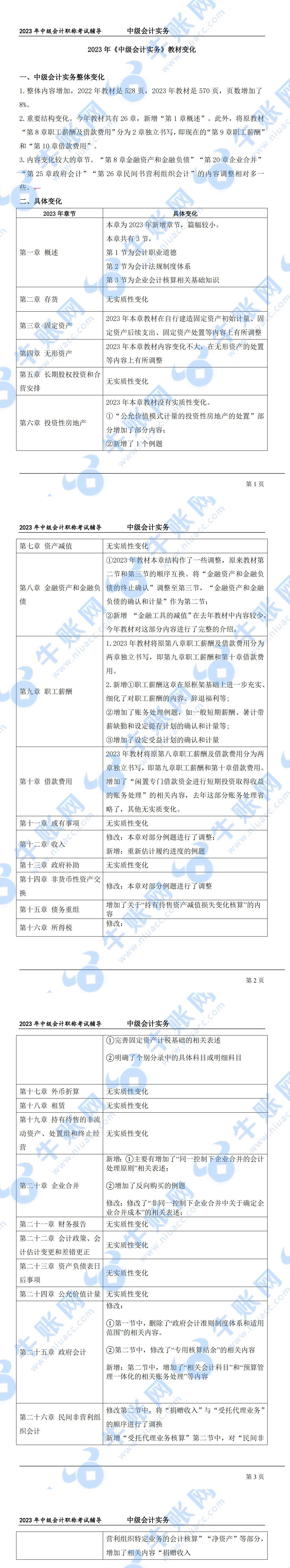
《中级会计实务》整体变化
1.整体内容增加,2022 年教材是 528 页,2023 年教材是 570 页,页数增加了8%。
2.重要结构变化。今年教材共有 26 章,新增“第 1 章概述”。此外,将原教材“第 8 章职工薪酬及借款费用”分为 2 章独立书写,即现在的“第 9 章职工薪酬”和“第 10 章借款费用”。
宣父犹能畏后生,丈夫未可轻年少,中级会计职称考试报名条件虽然有些苛刻,但是带来的好处确是受益匪浅的,不仅是专业知识的升华,更使得职场道路更加平坦宽阔,为了帮助中级考生们更高几率的通过中级考试,牛账网特意为大家准备了海量中级考试干货资料,具体如下:
资料二:中级会计实务各章节分录汇总
资料三:中级会计《经济法》数字考点汇总
资料四:中级会计《财务管理》必备公式
最后提醒各位:想千万次不如行动一次(去听课>>)!与其被别人卷,还不如卷别人!快来开始学习!!!

赞