查看!关于吉林省征求2021年中级会计考试大纲修订意见的通知
来源:牛账网 作者:南北老师 阅读人数:12346 时间:2020-07-24
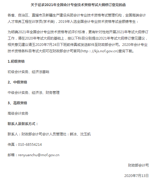
虽然2020年中级会计师考试还没有开始,但是已经发布有关2021年中级会计考试大纲修订意见函了,为此吉林省发布了相关公告,有不知道的小伙伴快来和牛账网南北老师一起看看详细内容吧!具体内容见下方:


说明:本文中政策性内容来源于吉林省财政厅。因考试政策、内容不断变化与调整,牛账网在线提供的以上中级会计师考试的相关信息仅供参考,如有异议,请考生以权威部门公布的内容为准!
关于以上内容内容就讲解到这,小伙伴们还有什么不懂的地方欢迎咨询牛账网!现在即送免费做账大礼包,更有在线答疑老师实时解答考生的问题,快来加入我们吧!牛账网最新推出2021年初级会计职称课程,报今年班考不过明年免费重学,快来更牛账网学员一起备考吧!
宣父犹能畏后生,丈夫未可轻年少,中级会计职称考试报名条件虽然有些苛刻,但是带来的好处确是受益匪浅的,不仅是专业知识的升华,更使得职场道路更加平坦宽阔,为了帮助中级考生们更高几率的通过中级考试,牛账网特意为大家准备了海量中级考试干货资料,具体如下:
资料二:中级会计实务各章节分录汇总
资料三:中级会计《经济法》数字考点汇总
资料四:中级会计《财务管理》必备公式
最后提醒各位:想千万次不如行动一次(去听课>>)!与其被别人卷,还不如卷别人!快来开始学习!!!
赞

