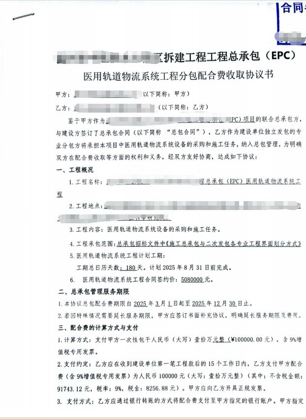
可以。发票名称“建筑服务”符合合同内容,因为该合同属于EPC工程总承包中的专业分包,涉及医用轨道物流系统的采购与施工,属于建筑业服务范畴。发票项目名称“建筑工程工程款”也合理,且税率为9%,与建筑服务适用税率一致。金额和税额计算正确(91743.12 + 8256.88 = 100,000),符合合同约定的含税金额。因此,发票开具无误。
可以。发票名称“建筑服务”符合合同内容,因为该合同属于EPC工程总承包中的专业分包,涉及医用轨道物流系统的采购与施工,属于建筑业服务范畴。发票项目名称“建筑工程工程款”也合理,且税率为9%,与建筑服务适用税率一致。金额和税额计算正确(91743.12 + 8256.88 = 100,000),符合合同约定的含税金额。因此,发票开具无误。
更多